万象城awc官网登录入口
加入收藏
加入首页
首页
部门概况
部门简介
机构设置
工作职责
支部建设
中心服务
餐饮服务
物业服务
卫生防疫
规章制度
网上办公
小美运维
生活缴费
联系我们
规章制度
规章制度
当前位置:
首页
>
规章制度
> 正文
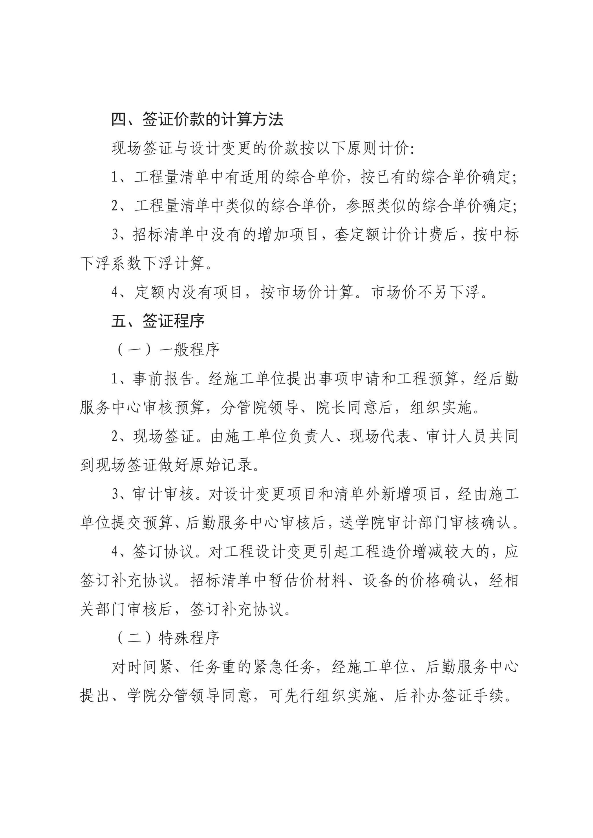
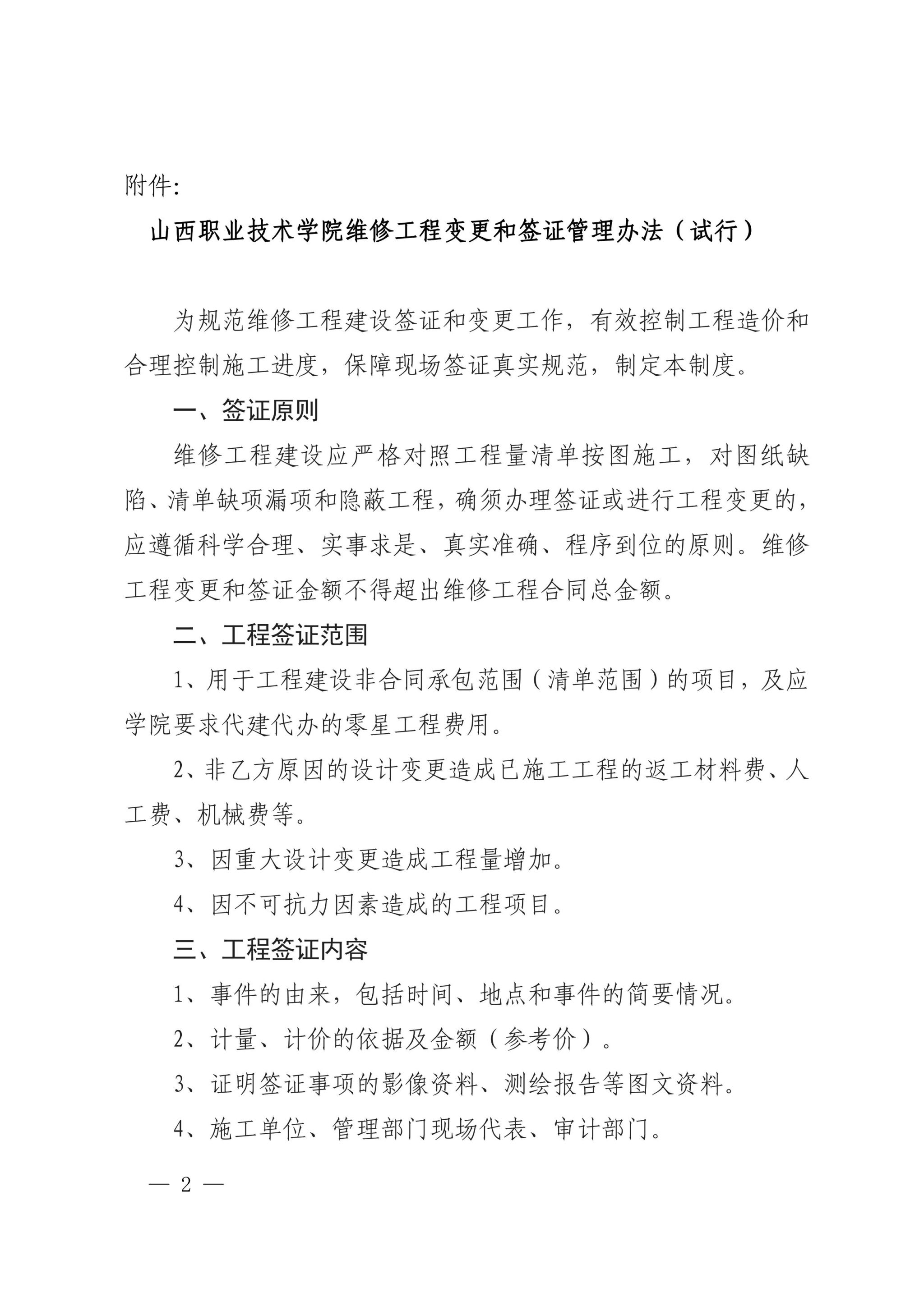
万象城awc官网登录入口维修工程变更和签证管理办法
发布日期:2024-05-08 点击: